3.6 KiB
brpc可以分析花在等待锁上的时间及发生等待的函数。
开启方法
按需开启。无需配置,不依赖tcmalloc,不需要链接frame pointer或libunwind。如果只是brpc client或没有使用brpc,看这里。
图示
当很多线程争抢同一把锁时,一些线程无法立刻获得锁,而必须睡眠直到某个线程退出临界区。这个争抢过程我们称之为contention。在多核机器上,当多个线程需要操作同一个资源却被一把锁挡住时,便无法充分发挥多个核心的并发能力。现代OS通过提供比锁更底层的同步原语,使得无竞争锁完全不需要系统调用,只是一两条wait-free,耗时10-20ns的原子操作,非常快。而锁一旦发生竞争,一些线程就要陷入睡眠,再次醒来触发了OS的调度代码,代价至少为3-5us。所以让锁尽量无竞争,让所有线程“一起飞”是需要高性能的server的永恒话题。
r31906后brpc支持contention profiler,可以分析在等待锁上花费了多少时间。等待过程中线程是睡着的不会占用CPU,所以contention profiler中的时间并不是cpu时间,也不会出现在cpu profiler中。cpu profiler可以抓到特别频繁的锁(以至于花费了很多cpu),但耗时真正巨大的临界区往往不是那么频繁,而无法被cpu profiler发现。**contention profiler和cpu profiler好似互补关系,前者分析等待时间(被动),后者分析忙碌时间。**还有一类由用户基于condition或sleep发起的主动等待时间,无需分析。
目前contention profiler支持pthread_mutex_t(非递归)和bthread_mutex_t,开启后每秒最多采集1000个竞争锁,这个数字由参数-bvar_collector_expected_per_second控制(同时影响rpc_dump)。
| Name | Value | Description | Defined At |
|---|---|---|---|
| bvar_collector_expected_per_second | 1000 | Expected number of samples to be collected per second | bvar/collector.cpp |
如果一秒内竞争锁的次数N超过了1000,那么每把锁会有1000/N的概率被采集。在我们的各类测试场景中(qps在10万-60万不等)没有观察到被采集程序的性能有明显变化。
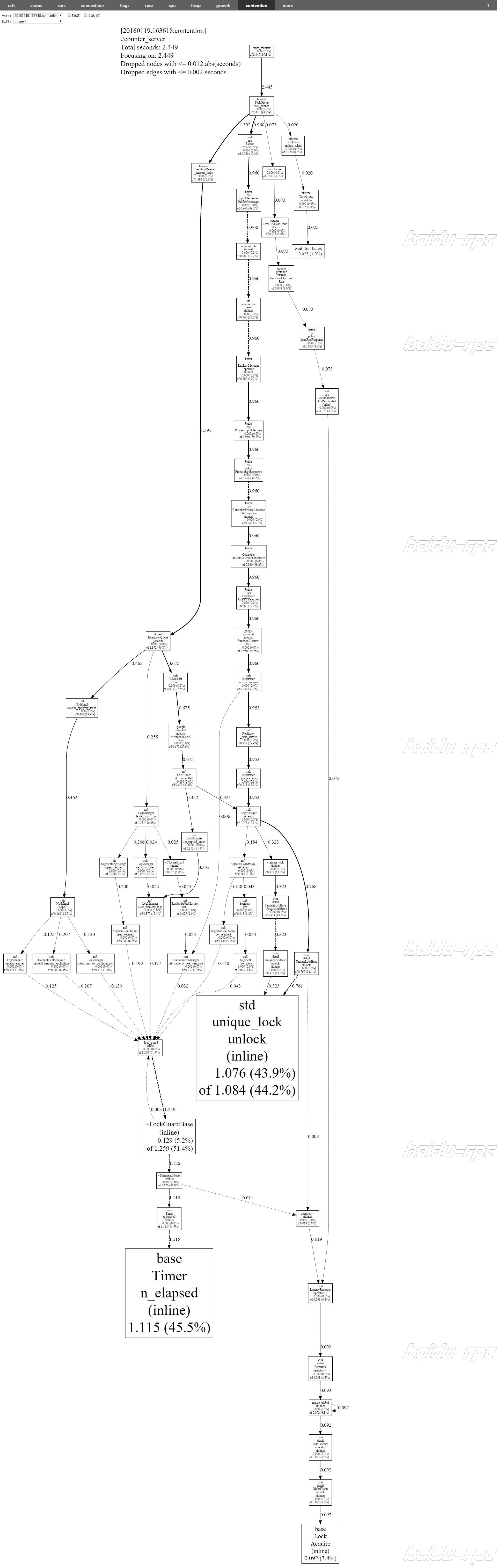
我们通过实际例子来看下如何使用contention profiler,点击“contention”按钮(more左侧)后就会开启默认10秒的分析过程。下图是libraft中的一个示例程序的锁状况,这个程序是3个节点复制组的leader,qps在10-12万左右。左上角的Total seconds: 2.449是采集时间内(10秒)在锁上花费的所有等待时间。注意是“等待”,无竞争的锁不会被采集也不会出现在下图中。顺着箭头往下走能看到每份时间来自哪些函数。
上图有点大,让我们放大一个局部看看。下图红框中的0.768是这个局部中最大的数字,它代表raft::LogManager::get_entry在等待涉及到bvar::detail::UniqueLockBase的函数上共等待了0.768秒(10秒内)。我们如果觉得这个时间不符合预期,就可以去排查代码。
点击上方的count选择框,可以查看锁的竞争次数。选择后左上角变为了Total samples: 439026,代表采集时间内总共的锁竞争次数(估算)。图中箭头上的数字也相应地变为了次数,而不是时间。对比同一份结果的时间和次数,可以更深入地理解竞争状况。


